MAPPING OF LAND UNITS AND LAND CAPABILITY CLASSIFICATION IN PORTUGAL. THE CASE OF THE MUNICIPALITY OF LOURINHÃ
DOI:
https://doi.org/10.18055/Finis8347Palabras clave:
Landforms, Soils, GIS, Land Classification, Landscape Planning.Resumen
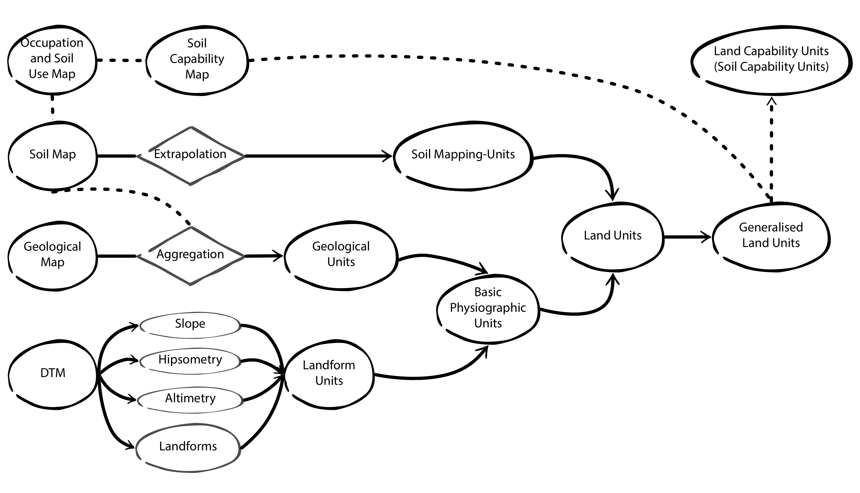
Land units can be an advantageous tool in landscape planning, in land suitability and land capability classification. It is vital to deepen the knowledge on their delimitation procedures, particularly in areas where available data is scarce and presents a certain complexity. Lourinhã municipality, based on sedimentary rocks, was chosen as a case study. Land units were mapped using geology (1:50 000), landforms and soils (1:25 000) information. Several inadequacies were observed both in the soil and soil capability maps. There was evidence of a strong information deficiency on basic characteristics of soil units and the rockiness was not revealed in such maps. From the geological units and landforms, 33 basic physiographic units were delimited, and their association with soil units resulted in an equal number of land units, afterwards generalized. The delimited land units have proven to be suitable for a land capability classification at the municipality scale, revealing great potential to identify the nature and severity of the major land (and soil) degradation risks. Also, they showed to be useful for improvement of the soil capability classificationi and to standardize the definition of the National Agricultural Reserve by using identical delimitation criteria.Descargas
Descargas
Archivos adicionales
- Sem título (English)
- Sem título (English)
- Sem título (English)
- Sem título (English)
- Sem título (English)
- Sem título (English)
- Sem título (English)
- Sem título (English)
- Sem título (English)
- Sem título (English)
- Sem título (English)
- Sem título (English)
- A delimitação de unidades de terra e a classificação da capacidade da terra em Portugal. O caso do concelho de Lourinhã: Lisboa. (English)
Publicado
Cómo citar
Número
Sección
Licencia
-
Las opiniones expresadas en los textos enviados a Finisterra son de exclusiva responsabilidad de los/as autores/as.
-
Los/as autores/as conservan los derechos de autor y conceden a la revista el derecho de primera publicación, con el trabajo simultáneamente licenciado bajo la Licencia Creative Commons Atribución, que permite compartir el trabajo reconociendo su autoría y la publicación inicial en esta revista.
-
Los/as autores/as se comprometen a seguir las “Normas para la presentación de manuscritos” disponibles en la plataforma RCAAP.
-
Siempre que el texto deba modificarse por sugerencia de los/as Revisores/as Científicos/as y/o del Comité de Editores/as Ejecutivos/as, los/as autores/as se comprometen a aceptar dichas sugerencias e introducir los cambios según lo solicitado. En caso de no estar de acuerdo con alguna modificación, deberán presentarse las debidas justificaciones caso por caso.
-
La reproducción de material sujeto a derechos de autor ha sido previamente autorizada.
-
Los textos son originales, no han sido publicados ni enviados a otras revistas.
Derechos de Autor
Corresponde a los/as autores/as obtener la autorización para la publicación de material sujeto a derechos de autor.
Derechos de Edición
Los derechos de edición pertenecen al Centro de Estudios Geográficos del Instituto de Geografía y Ordenación del Territorio de la Universidad de Lisboa.
La edición de un texto enviado a Finisterra para su publicación implica que es un original.
La publicación implica la aceptación de las normas de presentación de manuscritos y el cumplimiento de los deberes de los/as autores/as.
Derechos de Publicación
Todos los derechos de publicación pertenecen al Centro de Estudios Geográficos, como editor de la revista Finisterra.
Licencia URL: CC Atribución – Uso No Comercial – No Obras Derivadas (BY-NC-ND).
Política de Preservación Digital
Finisterra utiliza el sistema Open Journal Systems (OJS 3.2.1.4), un software gratuito y de código abierto para la gestión y publicación de revistas, desarrollado y distribuido por el Public Knowledge Project (PKP) bajo la Licencia Pública General GNU. El PKP es una iniciativa multiuniversitaria que desarrolla software de código abierto y realiza investigaciones para mejorar la calidad y el alcance de la publicación académica. El OJS incluye el plugin PKP PN, un medio para preservar digitalmente los contenidos de las revistas en la PKP Preservation Network (PKP PN), que garantiza el acceso a largo plazo a las revistas OJS. El PKP permite que las editoriales de revistas científicas que utilizan OJS preserven digitalmente su contenido de forma descentralizada y distribuida. Esto significa que, en caso de que una revista deje de publicarse o quede fuera de línea, seguirá siendo posible acceder a sus artículos y ediciones a largo plazo (preservación para acceso prolongado).
Para más información, visite: https://pkp.sfu.ca/ojs/
